Awesamo Health
0
  • Immune-Boosting Foods
  • Vitamins for Immunity
  • Immune Health
  • Lifestyle Immunity
  • Immune System
Awesamo Health Awesamo Health
0
awesamohealth awesamohealth
awesamohealth awesamohealth
  • Immune-Boosting Foods
  • Vitamins for Immunity
  • Immune Health
  • Lifestyle Immunity
  • Immune System
Trending Now
Natural vs synthetic vitamins for immunity

Natural vs synthetic vitamins for immunity

June 6, 2025
Garlic Benefits For Immune System

Garlic Benefits For Immune System

June 6, 2025
6 Fruits to Eat More Of for Better Kidney Health

6 Fruits to Eat More Of for Better Kidney Health

December 6, 2025
Immune support supplements for adults

Immune support supplements for adults

June 6, 2025
Awesamo Health Awesamo Health
  • Immune-Boosting Foods
  • Vitamins for Immunity
  • Immune Health
  • Lifestyle Immunity
  • Immune System
Trending Now
Natural vs synthetic vitamins for immunity

Natural vs synthetic vitamins for immunity

June 6, 2025
Garlic Benefits For Immune System

Garlic Benefits For Immune System

June 6, 2025
6 Fruits to Eat More Of for Better Kidney Health

6 Fruits to Eat More Of for Better Kidney Health

December 6, 2025
Immune support supplements for adults

Immune support supplements for adults

June 6, 2025
0
Awesamo Health > BRISCmediated

Tag: BRISCmediated

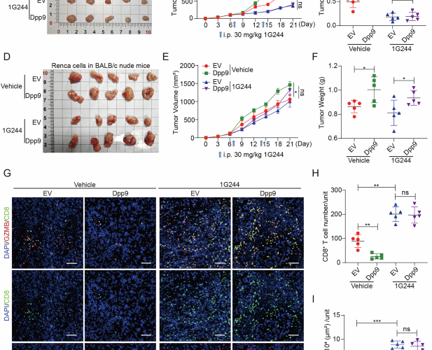
DPP9 inhibition boosts antitumor immunity by disrupting BRISC-mediated PD-L1 expression in clear cell renal cell carcinoma
Immune System

DPP9 inhibition boosts antitumor immunity by disrupting BRISC-mediated PD-L1 expression in clear cell renal cell carcinoma

Xue G, Li X, Kalim M, Fang J, Jiang Z, Zheng N, et al. Clinical ...

Posted by By AweSamo March 14, 2026
READ MORE

Immune Trends

Getting Enough Sleep Is Key For Continuous Learning, Study Shows
Getting Enough Sleep Is Key For Continuous Learning, Study Shows
Should You Try the Mediterranean Diet for Crohn’s Disease?
Mediterranean Diet for Crohn’s Disease: Should You Try It?
Want To Be Healthy? Any Activity (Even Sleep) Is Better Than This
Want To Be Healthy? Any Activity (Even Sleep) Is Better Than This
A person touching ferns, part of an outdoor meditation
Nature Meditation Is as Simple as Stepping Outside
Worst cheeses for heart health
The Worst Cheeses for Heart Health, According to Dietitians
Oncolytic adenovirus delivery of neoantigens sensitizes low-mutation tumors to anti-PD-1 therapy and prevents metastasis
Oncolytic adenovirus delivery of neoantigens sensitizes low-mutation tumors to anti-PD-1 therapy and prevents metastasis
Natural Remedies For Seasonal Cold And Flu
Natural Remedies For Seasonal Cold And Flu
Best coffee grinders 2026, tested and reviewed
Best coffee grinders 2026, tested and reviewed
awesamohealth awesamohealth
  • Home
  • About Us
  • Privacy Policy
  • Terms & Conditions
  • Contact Us
© All Copyrights Reserved By awesamohealth.com

Our website uses cookies to improve your experience. Learn more about: Cookie Policy

Accept