Awesamo Health
0
  • Immune-Boosting Foods
  • Vitamins for Immunity
  • Immune Health
  • Lifestyle Immunity
  • Immune System
Awesamo Health Awesamo Health
0
awesamohealth awesamohealth
awesamohealth awesamohealth
  • Immune-Boosting Foods
  • Vitamins for Immunity
  • Immune Health
  • Lifestyle Immunity
  • Immune System
Trending Now
Natural vs synthetic vitamins for immunity

Natural vs synthetic vitamins for immunity

June 6, 2025
Garlic Benefits For Immune System

Garlic Benefits For Immune System

June 6, 2025
6 Fruits to Eat More Of for Better Kidney Health

6 Fruits to Eat More Of for Better Kidney Health

December 6, 2025
Immune support supplements for adults

Immune support supplements for adults

June 6, 2025
Awesamo Health Awesamo Health
  • Immune-Boosting Foods
  • Vitamins for Immunity
  • Immune Health
  • Lifestyle Immunity
  • Immune System
Trending Now
Natural vs synthetic vitamins for immunity

Natural vs synthetic vitamins for immunity

June 6, 2025
Garlic Benefits For Immune System

Garlic Benefits For Immune System

June 6, 2025
6 Fruits to Eat More Of for Better Kidney Health

6 Fruits to Eat More Of for Better Kidney Health

December 6, 2025
Immune support supplements for adults

Immune support supplements for adults

June 6, 2025
0
Awesamo Health > CD70targeted

Tag: CD70targeted

Synergizing hypomethylating agents with off-the-shelf CD70-targeted chimeric antigen receptor-engineered natural killer T cells for the treatment of acute myeloid leukemia
Immune System

Synergizing hypomethylating agents with off-the-shelf CD70-targeted chimeric antigen receptor-engineered natural killer T cells for the treatment of acute myeloid leukemia

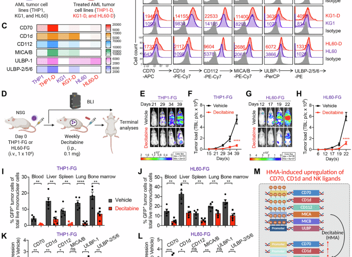
HMAs upregulate CD70, CD1d, and NKR ligands on AML blasts We first confirmed that HMAs ...

Posted by By AweSamo March 26, 2026
READ MORE

Immune Trends

Feeling Foggy or Forgetful? How Menopause Changes The Brain
Feeling Foggy or Forgetful? How Menopause Changes The Brain
Teriyaki Broccoli
Teriyaki Broccoli
Do Nuts Contain a Lot of Uric Acid, and Are They Safe for a Low-Purine Diet?
Health Effects, Gout, and Purines
Caring for Grandkids May Help Protect Brain Health
Caring for Grandkids May Help Protect Brain Health
Best casserole dishes 2026, tried and tested | Le Creuset, Our Place
Best casserole dishes 2026, tried and tested | Le Creuset, Our Place
4 Things to Do Every Day If You Have High Cholesterol
4 Things to Do Every Day If You Have High Cholesterol
Biochemical signals from the extracellular matrix in inflammation and tumour immunology
Biochemical signals from the extracellular matrix in inflammation and tumour immunology
A potential of serum anti-C1P IgG antibodies as biomarkers in differential diagnosis of relapsing-remitting multiple sclerosis
A potential of serum anti-C1P IgG antibodies as biomarkers in differential diagnosis of relapsing-remitting multiple sclerosis
awesamohealth awesamohealth
  • Home
  • About Us
  • Privacy Policy
  • Terms & Conditions
  • Contact Us
© All Copyrights Reserved By awesamohealth.com

Our website uses cookies to improve your experience. Learn more about: Cookie Policy

Accept