Awesamo Health
0
  • Immune-Boosting Foods
  • Vitamins for Immunity
  • Immune Health
  • Lifestyle Immunity
  • Immune System
Awesamo Health Awesamo Health
0
awesamohealth awesamohealth
awesamohealth awesamohealth
  • Immune-Boosting Foods
  • Vitamins for Immunity
  • Immune Health
  • Lifestyle Immunity
  • Immune System
Trending Now
Natural vs synthetic vitamins for immunity

Natural vs synthetic vitamins for immunity

June 6, 2025
Garlic Benefits For Immune System

Garlic Benefits For Immune System

June 6, 2025
6 Fruits to Eat More Of for Better Kidney Health

6 Fruits to Eat More Of for Better Kidney Health

December 6, 2025
Immune support supplements for adults

Immune support supplements for adults

June 6, 2025
Awesamo Health Awesamo Health
  • Immune-Boosting Foods
  • Vitamins for Immunity
  • Immune Health
  • Lifestyle Immunity
  • Immune System
Trending Now
Natural vs synthetic vitamins for immunity

Natural vs synthetic vitamins for immunity

June 6, 2025
Garlic Benefits For Immune System

Garlic Benefits For Immune System

June 6, 2025
6 Fruits to Eat More Of for Better Kidney Health

6 Fruits to Eat More Of for Better Kidney Health

December 6, 2025
Immune support supplements for adults

Immune support supplements for adults

June 6, 2025
0
Awesamo Health > prefrontal

Tag: prefrontal

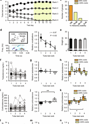
Social status impacts T-cell responses through synapse strength in the prefrontal cortex
Immune System

Social status impacts T-cell responses through synapse strength in the prefrontal cortex

Social status influences T-cell responses to vaccination We used the tube test to determine the ...

Posted by By AweSamo March 23, 2026
READ MORE

Immune Trends

Do This Stretching Routine Before Bed To Enhance Digestion As You Sleep
Do This Stretching Routine Before Bed To Enhance Digestion As You Sleep
Immuno-molecular features and therapeutic implications of brain metastases in clear cell renal cell carcinoma patients
Immuno-molecular features and therapeutic implications of brain metastases in clear cell renal cell carcinoma patients
Intestinal Metaplasia: Symptoms, Causes, Treatment
Intestinal Metaplasia: Symptoms, Causes, Treatment
10 Essential Oils to Enhance Hair Growth and Health
10 Essential Oils to Enhance Hair Growth and Health
6 Supplements That Help You Stay Healthy Throughout the Winter
6 Supplements That Help You Stay Healthy Throughout the Winter
Harnessing epitope reciprocity and multimeric epitope density for a novel multiepitope vaccine design against Acinetobacter baumannii
Harnessing epitope reciprocity and multimeric epitope density for a novel multiepitope vaccine design against Acinetobacter baumannii
Two woman practicing yoga video.
5 Yoga Workouts on YouTube to Help You Break a Sweat
Is There a Penalty for Being Uninsured in 2024?
Is There a Penalty for Being Uninsured in 2024?
awesamohealth awesamohealth
  • Home
  • About Us
  • Privacy Policy
  • Terms & Conditions
  • Contact Us
© All Copyrights Reserved By awesamohealth.com

Our website uses cookies to improve your experience. Learn more about: Cookie Policy

Accept