Awesamo Health
0
  • Immune-Boosting Foods
  • Vitamins for Immunity
  • Immune Health
  • Lifestyle Immunity
  • Immune System
Awesamo Health Awesamo Health
0
awesamohealth awesamohealth
awesamohealth awesamohealth
  • Immune-Boosting Foods
  • Vitamins for Immunity
  • Immune Health
  • Lifestyle Immunity
  • Immune System
Trending Now
Natural vs synthetic vitamins for immunity

Natural vs synthetic vitamins for immunity

June 6, 2025
Garlic Benefits For Immune System

Garlic Benefits For Immune System

June 6, 2025
6 Fruits to Eat More Of for Better Kidney Health

6 Fruits to Eat More Of for Better Kidney Health

December 6, 2025
Immune support supplements for adults

Immune support supplements for adults

June 6, 2025
Awesamo Health Awesamo Health
  • Immune-Boosting Foods
  • Vitamins for Immunity
  • Immune Health
  • Lifestyle Immunity
  • Immune System
Trending Now
Natural vs synthetic vitamins for immunity

Natural vs synthetic vitamins for immunity

June 6, 2025
Garlic Benefits For Immune System

Garlic Benefits For Immune System

June 6, 2025
6 Fruits to Eat More Of for Better Kidney Health

6 Fruits to Eat More Of for Better Kidney Health

December 6, 2025
Immune support supplements for adults

Immune support supplements for adults

June 6, 2025
0
Awesamo Health > toxicity

Tag: toxicity

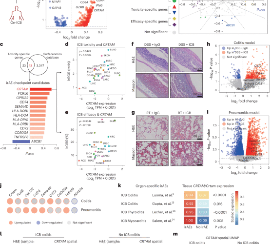
CRTAM inhibition mitigates toxicity of immune checkpoint inhibitors without antitumor efficacy trade-off
Immune System

CRTAM inhibition mitigates toxicity of immune checkpoint inhibitors without antitumor efficacy trade-off

Reck, M., Remon, J. & Hellmann, M. D. First-line immunotherapy for non-small-cell lung cancer. J. ...

Posted by By AweSamo March 5, 2026
READ MORE

Immune Trends

A Therapist Speaks: Do You Overanalyze Actions and Conversations After They End?
Why You Analyze Your Actions and Conversations After They End
Automated CT scan analysis could fast-track clinical assessments
Automated CT scan analysis could fast-track clinical assessments
Pot Roast Soup: A One-Pot, High-Protein Dinner to Keep Your Warm
Pot Roast Soup: A One-Pot, High-Protein Dinner to Keep Your Warm
Lipid metabolism in homeostasis and disease
Lipid metabolism in homeostasis and disease
Should You Try the Mediterranean Diet for Ulcerative Colitis?
Mediterranean Diet for Ulcerative Colitis: Should You Try It?
Restless Legs and Magnesium: What’s the Link
Restless Legs and Magnesium: What’s the Link
Best stand mixers 2026, tested and reviewed
Best stand mixers 2026, tested and reviewed
A 5-Day Eating Guide for Managing Hypothyroidism
A 5-Day Eating Guide for Managing Hypothyroidism
awesamohealth awesamohealth
  • Home
  • About Us
  • Privacy Policy
  • Terms & Conditions
  • Contact Us
© All Copyrights Reserved By awesamohealth.com

Our website uses cookies to improve your experience. Learn more about: Cookie Policy

Accept