Netea MG, Joosten LA, Latz E, Mills KH, Natoli G, Stunnenberg HG, et al. Trained ...
de Perrot, M., Liu, M., Waddell, T. K. & Keshavjee, S. Ischemia-reperfusion-induced lung injury. Am. ...
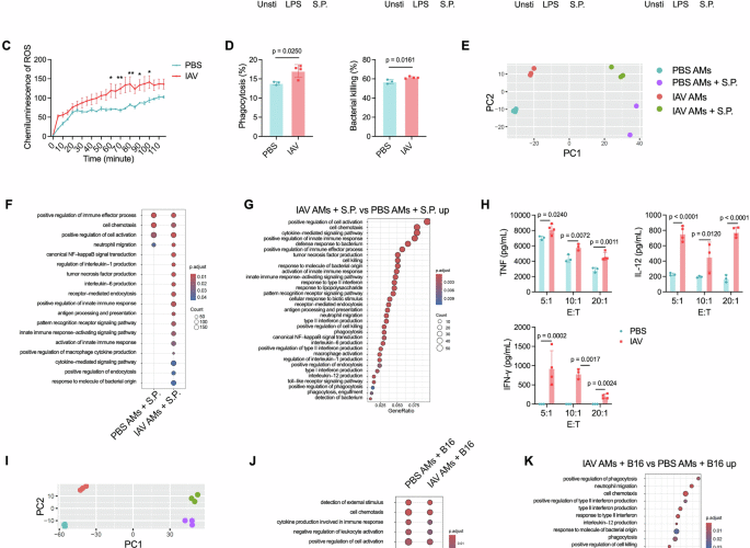
The human microbiota orchestrates immune responses through both local cell-cell interactions and circulating metabolites. While ...
SFB colonization phenotypically alters alveolar macrophages, maintaining their antibacterial functions in inflamed interferon-rich lungs. ...














