Awesamo Health
0
  • Immune-Boosting Foods
  • Vitamins for Immunity
  • Immune Health
  • Lifestyle Immunity
  • Immune System
Awesamo Health Awesamo Health
0
awesamohealth awesamohealth
awesamohealth awesamohealth
  • Immune-Boosting Foods
  • Vitamins for Immunity
  • Immune Health
  • Lifestyle Immunity
  • Immune System
Trending Now
Natural vs synthetic vitamins for immunity

Natural vs synthetic vitamins for immunity

June 6, 2025
Garlic Benefits For Immune System

Garlic Benefits For Immune System

June 6, 2025
6 Fruits to Eat More Of for Better Kidney Health

6 Fruits to Eat More Of for Better Kidney Health

December 6, 2025
Immune support supplements for adults

Immune support supplements for adults

June 6, 2025
Awesamo Health Awesamo Health
  • Immune-Boosting Foods
  • Vitamins for Immunity
  • Immune Health
  • Lifestyle Immunity
  • Immune System
Trending Now
Natural vs synthetic vitamins for immunity

Natural vs synthetic vitamins for immunity

June 6, 2025
Garlic Benefits For Immune System

Garlic Benefits For Immune System

June 6, 2025
6 Fruits to Eat More Of for Better Kidney Health

6 Fruits to Eat More Of for Better Kidney Health

December 6, 2025
Immune support supplements for adults

Immune support supplements for adults

June 6, 2025
0
Awesamo Health > nonapoptotic

Tag: nonapoptotic

Therapeutic targeting of BCL-2 during CART cell production augments potency through non-apoptotic adaptive changes
Immune System

Therapeutic targeting of BCL-2 during CART cell production augments potency through non-apoptotic adaptive changes

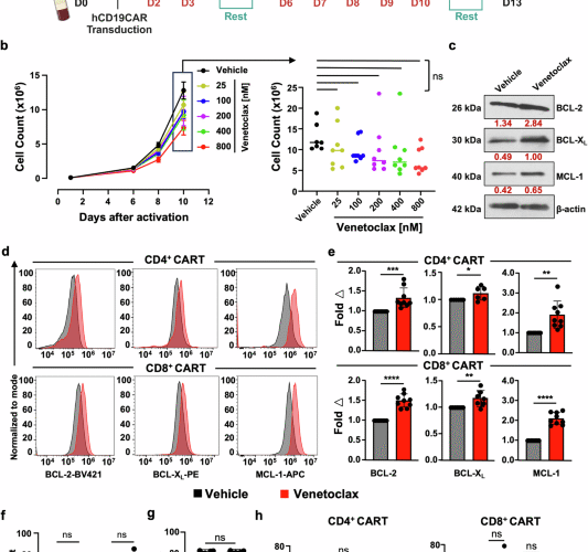
Venetoclax directly enhances the effector function of murine CD19CART cells Based upon our previous work ...

Posted by By AweSamo April 27, 2026
READ MORE

Immune Trends

In situ-generated vaccine-like pyroptosome for personalized cancer immunotherapy
In situ-generated vaccine-like pyroptosome for personalized cancer immunotherapy
5 Smart Daily Habits to Improve ANCA-Associated Vasculitis Management
5 Tips to Support ANCA-Associated Vasculitis Management
This Dash Egg Cooker Has 108,000 Perfect Reviews on Amazon
This Dash Egg Cooker Has 108,000 Perfect Reviews on Amazon
10 Bad Cooking Habits You Should Break
10 Bad Cooking Habits You Should Break
Must-Have Vaccines for Psoriatic Arthritis
Vaccines You Need for Psoriatic Arthritis
Osteoporosis: Prognosis, Complications, and Treatment
Osteoporosis: Prognosis, Complications, and Treatment
Pink Noise Reduced REM Sleep by 19 Minutes, Study Finds
The Surprising Bedtime Habit That Could Double Your Heart Attack Risk
Taming Candida with IL-17 | Nature Microbiology
Taming Candida with IL-17 | Nature Microbiology
awesamohealth awesamohealth
  • Home
  • About Us
  • Privacy Policy
  • Terms & Conditions
  • Contact Us
© All Copyrights Reserved By awesamohealth.com

Our website uses cookies to improve your experience. Learn more about: Cookie Policy

Accept