den Haan, J. M. M., Lehar, S. M. & Bevan, M. J. CD8+ but not ...
Degn, S. E. et al. Clonal evolution of autoreactive germinal centers. Cell 170, 913–926.e19 (2017). ...
Animals Commercially available 8-week-old T2D mice (db/db mouse, The Jackson Laboratory homozygous BKS.Cg-Dock7m +/+ Leprdb/J, ...
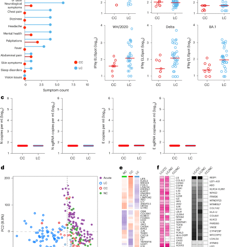
Proinflammatory pathways are persistently upregulated in LC We evaluated samples from 142 participants who were ...
Materials Gibco BRL Co. (Grand Island, NY, USA) provided the tissue culture reagents, fetal bovine ...
















