Awesamo Health
0
  • Immune-Boosting Foods
  • Vitamins for Immunity
  • Immune Health
  • Lifestyle Immunity
  • Immune System
Awesamo Health Awesamo Health
0
awesamohealth awesamohealth
awesamohealth awesamohealth
  • Immune-Boosting Foods
  • Vitamins for Immunity
  • Immune Health
  • Lifestyle Immunity
  • Immune System
Trending Now
Natural vs synthetic vitamins for immunity

Natural vs synthetic vitamins for immunity

June 6, 2025
Garlic Benefits For Immune System

Garlic Benefits For Immune System

June 6, 2025
6 Fruits to Eat More Of for Better Kidney Health

6 Fruits to Eat More Of for Better Kidney Health

December 6, 2025
Immune support supplements for adults

Immune support supplements for adults

June 6, 2025
Awesamo Health Awesamo Health
  • Immune-Boosting Foods
  • Vitamins for Immunity
  • Immune Health
  • Lifestyle Immunity
  • Immune System
Trending Now
Natural vs synthetic vitamins for immunity

Natural vs synthetic vitamins for immunity

June 6, 2025
Garlic Benefits For Immune System

Garlic Benefits For Immune System

June 6, 2025
6 Fruits to Eat More Of for Better Kidney Health

6 Fruits to Eat More Of for Better Kidney Health

December 6, 2025
Immune support supplements for adults

Immune support supplements for adults

June 6, 2025
0
Awesamo Health > TRIM72

Tag: TRIM72

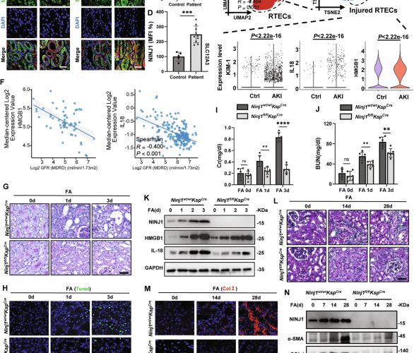
NINJ1 ubiquitination by TRIM72 protects against plasma membrane rupture and AKI-CKD progression
Immune System

NINJ1 ubiquitination by TRIM72 protects against plasma membrane rupture and AKI-CKD progression

Tubule-specific deletion of Ninj1 protects against AKI-CKD progression In human patients with Acute Kidney Injury ...

Posted by By AweSamo April 28, 2026
READ MORE

Immune Trends

Training Hard? 7 Ways Omega-3s Improve Your Fitness & Recovery
Training Hard? 7 Ways Omega-3s Improve Your Fitness & Recovery
Engineered sialylated IgG1 Fc as a dose-sparing alternative to IVIG
Engineered sialylated IgG1 Fc as a dose-sparing alternative to IVIG
A high-throughput, quantitative platform using 2D dissociated human cerebral organoids to model neuroinflammation in Alzheimer’s disease
A high-throughput, quantitative platform using 2D dissociated human cerebral organoids to model neuroinflammation in Alzheimer’s disease
Lung tumouroids as a testing platform for precision CAR T cell therapy
Lung tumouroids as a testing platform for precision CAR T cell therapy
The best protein bars | Good Food
The best protein bars | Good Food
10 Underrated Groceries to Buy at Aldi, According to a Food Writer
10 Underrated Groceries to Buy at Aldi, According to a Food Writer
Can Drinking Activated Charcoal With Grape Juice Knock Out the Stomach Bug?
Can Drinking Activated Charcoal With Grape Juice Knock Out the Stomach Bug?
What Happens to Your Body When You Take Magnesium and Protein Powder Together?
What Happens to Your Body When You Take Magnesium and Protein Powder Together?
awesamohealth awesamohealth
  • Home
  • About Us
  • Privacy Policy
  • Terms & Conditions
  • Contact Us
© All Copyrights Reserved By awesamohealth.com

Our website uses cookies to improve your experience. Learn more about: Cookie Policy

Accept