In the Research Article “The chemerin-CMKLR1 axis limits thermogenesis by controlling a beige adipocyte/IL-33/type 2 ...
Blimp-1 is induced in activated ILC2s by alarmins or allergens Given the importance of ILC2s ...
Smolen, J. S., Aletaha, D. & McInnes, I. B. Rheumatoid arthritis. Lancet 388, 2023–2038 (2016). ...
Study design For this randomized, open-label, single-centre, phase 2 trial, patients were enrolled at the ...
Robinette, M. L. & Colonna, M. Immune modules shared by innate lymphoid cells and T ...
Bernheim, A. & Sorek, R. The pan-immune system of bacteria: antiviral defence as a community ...
CDK10 inhibits innate sensing to constrain antitumor immunity ...
tRNA m1A modification is essential for gut homeostasis and function of group 3 innate lymphoid cells
Mice Trmt61afl/fl mice were constructed using the CRISPR-Cas9-based genome-editing system by inserting two loxP sites ...
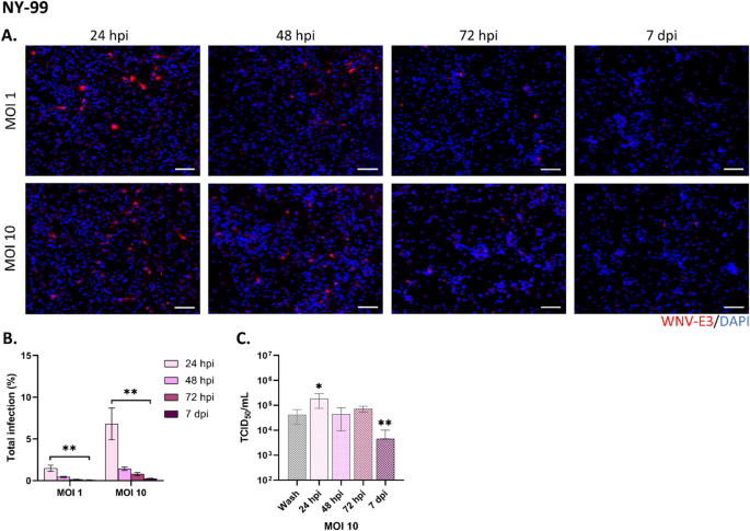
Cell culture Human neural progenitor cells (hNPC) were prepared and cultured as described in Brnic ...




















