Synthesis and physicochemical characterization of V-MBG microspheres and GCP-V-MBG hydrogels V-MBG microspheres with a CaO–SiO₂–P₂O₅–V₂O₅ ...
XPC is required for Th17 cells differentiation Initially, we investigated whether lack of XPC affects ...
Brakenhielm, E. & Alitalo, K. Cardiac lymphatics in health and disease. Nat. Rev. Cardiol. 16, ...
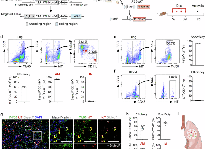
Generation of a CD68-rtTA mouse line for lineage tracing of TRMs To overcome the limitations ...
Eming SA, Wynn TA, Martin P. Inflammation and metabolism in tissue repair and regeneration. Science. ...
















