Study design, patient eligibility and treatment This was a phase 1, first-in-human, open-label, nonrandomized, dose-escalation ...
Ticks and saliva collection Rhipicephalus microplus ticks (Porto Alegre strain, free from Babesia spp. and ...
Bredon, M. et al. Faecalibaterium prausnitzii strain EXL01 boosts efficacy of immune checkpoint inhibitors. Oncoimmunology ...
Publisher’s note Springer Nature remains neutral with regard to jurisdictional claims in published maps and ...
de Perrot, M., Liu, M., Waddell, T. K. & Keshavjee, S. Ischemia-reperfusion-induced lung injury. Am. ...
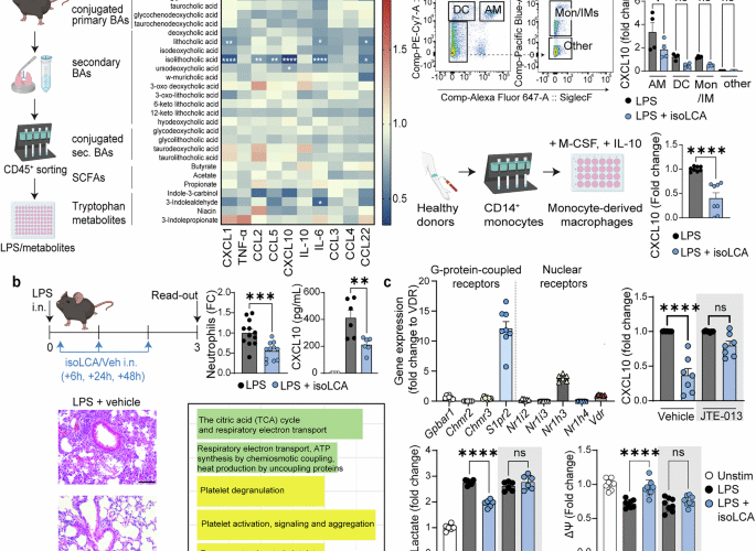
The human microbiota orchestrates immune responses through both local cell-cell interactions and circulating metabolites. While ...
Ethical compliance All research described in this study was conducted in accordance with relevant institutional ...


















